2025 地政士讀書會
1140801|家族辦公室|精彩片段免費觀看
家族辦公室財富管理與傳承
最新|財富管理課程
醫療與保險|線上課程
所有課程
醫療課程線上課
熱門實體課程
車禍理賠|最新優惠
發生車禍怎麼辦#wahpd
財富管理系列課程
FB 粉絲專頁
登入
2025 地政士讀書會
1140801|家族辦公室|精彩片段免費觀看
家族辦公室財富管理與傳承
最新|財富管理課程
醫療與保險|線上課程
所有課程
醫療課程線上課
熱門實體課程
車禍理賠|最新優惠
發生車禍怎麼辦#wahpd
財富管理系列課程
FB 粉絲專頁
首頁
/
文章列表
/
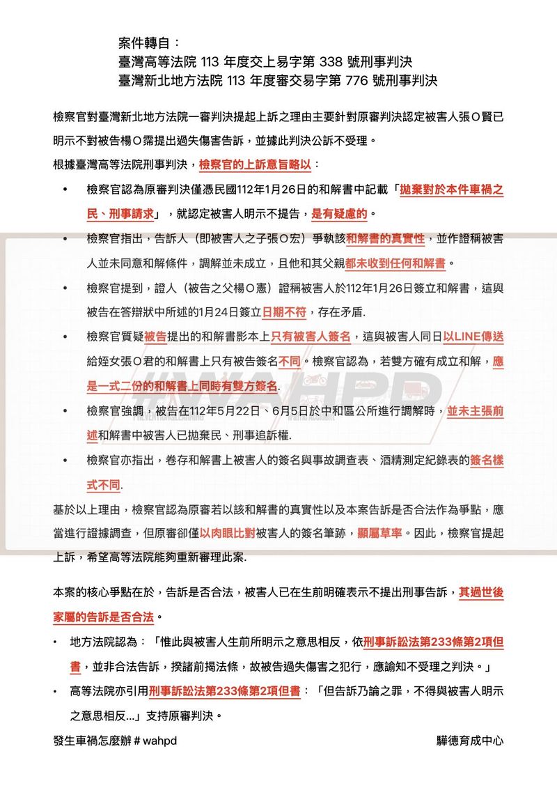
被害人生前簽署和解書|事後可不認嗎?
被害人生前簽署和解書|事後可不認嗎?
李廣祥
2025年3月22日 下午 5:12
2025 年以後|一分鐘讀判決
車禍理賠最新優惠課程:
https://wahpd.tw/categories/chep
文章標籤
# 代簽
# 簽名
# 和解書